失效分析是一门发展中的新兴学科,近年开始从军工向普通企业普及,它一般根据失效模式和现象,通过分析和验证,模拟重现失效的现象,找出失效的原因,挖掘出失效的机理的活动。在提高产品质量,技术开发、改进,产品修复及仲裁失效事故等方面具有很强的实际意义。电子元器件技术的快速发展和可靠性的提高奠定了现代电子装备的基础,元器件可靠性工作的根本任务是提高元器件的可靠性。

失效分析对象
1. 各种材料和零件(金属、塑料、陶瓷、玻璃等)
2. 电子元件(电阻、电容、电阻网络、电感、继电器、电连接器、接触器等)
3. 半导体分立器件(二极管、三极管、场效应管、可控硅、晶体振荡器、光电耦合器、二极管堆、IGBT等)
4. 机电类器件(继电器,机械开关、MEMS)
5. 线缆及接插件(航空连接器,各类型线缆)
6. 微处理器(51系列单片机,DSP,SOC等)
7. 可编程逻辑器件(GAL、PAL、 ECL 、FPGA、、CPLD、EPLD等)
8. 存储器(EPROM、SRAM、DRAM、MRAM、DDR、FLASH、NOR FLASH、NAND FLASH、FIFO等)
9. AD/DA(DAC7611、MAX525、ADC0832、AD9750等)
10. 通用数字电路(CMOS 4000系列、54系列、80系列)
11. 模拟器件(运算放大器、电压比较器、跟随器系列、压控振荡器、采样保持器等)
12. 微波器件(倍频器、混频器、接收器、收发器、上变频器、 压控振荡器、放大器、功分器、耦合器等)
13. 电源类(线性稳压器、开关电源转换器、电源监控器、
14. 电源管理、LED、PWM控制器、DC/DC等)
失效分析检测项目
形貌分析技术:体视显微镜、金相显微镜、X射线透视、声学扫描显微镜、扫描电镜、透射电镜、聚焦离子束
成分检测技术:X射线能谱EDX、俄歇能谱AES、二次离子质谱SIMS、光谱、色谱、质谱
电分析技术:I-V曲线、半导体参数、LCR参数、集成电路参数、频谱分析、ESD参数、电子探针、机械探针、绝缘耐压、继电器特性
开封制样技术:化学开封、机械开封、等离子刻蚀、反应离子刻蚀、化学腐蚀、切片
缺陷定位技术:液晶热点、红外热像、电压衬度、光发射显微像、OBIRCH
失效分析相关标准
GJB548B-2005 微电子器件试验方法和程序
GJB450A 装备可靠性工作通用要求
GJB841 故障报告、分析和纠正系统
GJB536B-2011 电子元器件质量保证大纲
QJ3065.5-98 元器件失效分析管理要求
GJB 33A-1997 半导体分立器件总规范
GJB 65B-1999 有可靠性指标的电磁继电器总规范
GJB 597A-1996 半导体集成电路总规范
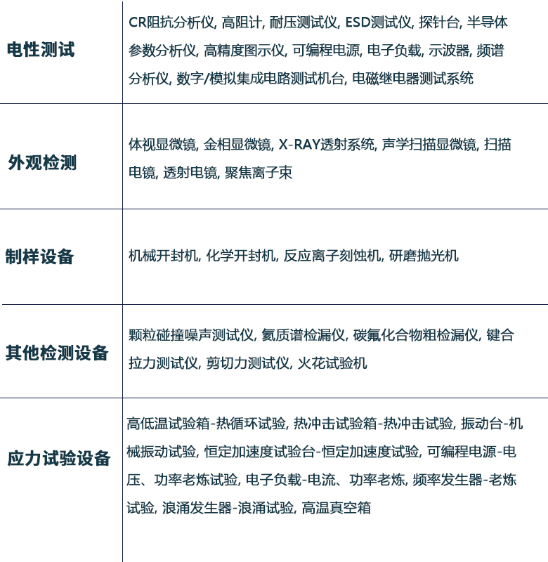
失效分析常用设备

以上便是此次创芯检测带来的“电子产品失效分析”的相关内容,通过本文,希望大家对讲解的内容有一定的了解,能对大家有所帮助。如果您喜欢本文,不妨持续关注我们网站,我们将于后期带来更多精彩内容。如您有任何电子产品检验测试的相关需求,欢迎致电创芯检测,我们将竭诚为您服务。