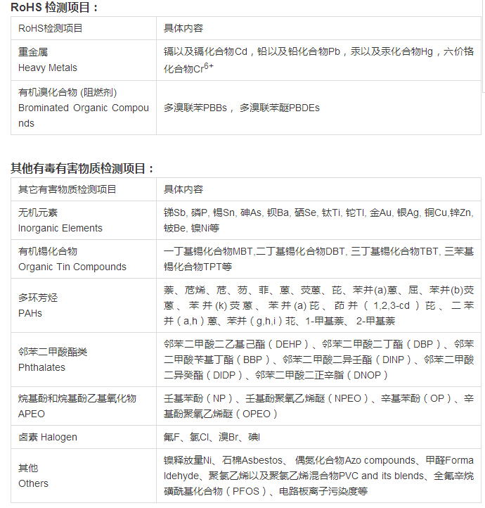
如今ROHS认证已经升级为ROHS2.0了,不但是欧盟ROHS升级还有中国ROHS也升级为ROHS2了。RoHS检测共有十项,一般可以分为四项,六项和十项。RoHS1.0是旧版2002/95/EC,RoHS2.0是现行2011/65/EU,修订是2015/863,不是RoHS3.0。欧盟rohs2.0总共检测几项?2011/65/EC指令改为RoHS10项:铅(Pb),镉(Cd),汞(Hg),六价铬(Cr6+),多溴联苯(PBBs)和多溴联苯醚(PBDEs),增邻苯二甲酸二正丁酯(DBP),邻苯二甲酸正丁基苄酯(BBP),邻苯二甲酸(2-己基)己酯(DEHP),六溴环十二烷(HBCDD)。
目前ROHS的版本为2.0,产品出口欧盟强制要求测试6项。2019年7月22日起强制测试10项。
六项测试标准限值:
Pb铅1000PPM
CD镉100PPM
Hg汞1000PPM
Cr(VI)六价铬1000PPM
PBBs多溴化联苯1000PPM
PBDEs多溴联苯醚1000PPM
十项测试标准限值:
Pb铅1000PPM
CD镉100PPM
Hg汞1000PPM
Cr(VI)六价铬1000PPM
PBBs多溴化联苯1000PPM
PBDEs多溴联苯醚1000PPM
DEHP邻苯二甲酸二乙基己酯1000PPM
BBP邻苯二甲酸丁苄酯1000PPM
DBP邻苯二甲酸二丁酯1000PPM
DIBP邻苯二甲酸二异丁酯1000PMM
RoHS检测适用于所有电子、电器、医疗、通信、玩具、安防信息等产品,它不仅包括整机产品,而且包括生产整机所使用的零部件、原材料及包装件,关系到整个生产链。
![[欧盟]RoHS2.0检测项目及常见问题介绍 [欧盟]RoHS2.0检测项目及常见问题介绍](static/picture/[欧盟]RoHS2.0检测项目及常见问题介绍_20210913155409_728.png)
将产品根据材质进行拆分,以不同的材质分别进行有害物质的检测。一般来说:金属材质需测试四种有害金属元素如(Cd镉/Pb铅/Hg汞/Cr6+六价铬);塑胶材质除了检查这四种有害重金属元素外还需检测溴化阻燃剂(多溴联苯PBB/多溴二苯醚PBDE)。
下面简单列举一下问题让大家更了解ROHS2.0检测相关内容:

1、2019年起,欧盟RoHS 2.0针对哪些限制物质有新的要求?
2015年6月4日,欧盟发布指令(EU) 2015/863修订RoHS 2.0附录II限制物质清单,在原六项限制物质的基础上,增加四种邻苯二甲酸酯 (DEHP、BBP、DBP、DIBP)。新增的4项邻苯二甲酸酯的限值均为0.1%。至此RoHS 2.0附录II中的限制物质增加到10种。
同时指令还规定:所有电子电气产品(除医疗设备和监控设备)自2019年7月22日起需满足新要求,医疗设备和监控设备自2021年7月22日起需满足新要求。
2、近期欧盟成员国针对RoHS法规的执法状况如何?
2015年起,欧盟成员国在市场执法活动中一直不断加强对电子电气产品RoHS符合性的检查。2018年底至2019年初,欧盟非食品类消费品快速预警系统(RAPEX)一直持续通报RoHS违规案例,涉及通讯、照明、电子配件、电动玩具等不同种类的电子产品,其中绝大部分通报来自瑞典执法机关。频繁出现的违规案例预示着欧盟可能会在今年的市场执法中加强RoHS符合性检查。建议企业加强质量管控,确保产品符合欧盟RoHS要求。
3、欧盟RoHS限制物质是否会增加?
欧盟RoHS咨询机构自2018年起针对RoHS指令附录II限制物质评审修订工作发起过两次公众咨询,这些公众咨询主要针对7项优先物质,包括三氧化二锑,四溴双酚A(TBBP-A),磷化铟(InP),中链氯化石蜡(MCCPs),铍及其化合物,硫酸镍和氨基磺酸镍,二氯化钴和硫酸钴。
咨询评估报告预计会在2019年6月发布,该工作计划最终会确定物质在电子电气产品(EEE)中的使用数据并制定优先物质清单,清单中的物质可能会被欧盟考虑纳入RoHS限制物质列表。
4、今年欧盟RoHS是否有新的豁免更新正式实施?
2018年5月18日,欧盟委员会发布一系列指令,更新7项 RoHS 2.0指令附录III豁免条款(第6(a)、6(a)-I、6(b)、6(b)-I、6(b)-II、6(c)、7(a)、7(c)-I、24、34条) ,涉及铅在多种材料中的应用,包括在高温熔断材料、玻璃和陶瓷上的应用,以及作为合金元素在钢材、铝材、铜材上的应用等。根据欧盟委员会的要求,这些更新的豁免条款将于2019年7月1日起正式实施。
5、阿拉伯联合酋长国(UAE)RoHS何时开始正式管控四种邻苯二甲酸酯 (DEHP、BBP、DBP、DIBP)?
UAE RoHS将产品分为4个组别:
A)第8、9类(医疗设备,体外诊断医疗设备,监控设备以及工业监控设备);
B) 用于A组产品的电线和配件;
C) 除第8、9类以外的所有设备、电线电缆以及用于EEE维修、再利用、升级的部件,第11类的产品除外;
D) 第11类(其他电子电气产品)。
针对不同组别规定了不同的管控时间,其中A组和B组的管控时间为2022年1月1日起,C组和D组的管控时间为2020年1月1日起。
6、中国RoHS达标管理目录何时正式实施?
中国工信部于2018年3月12日发布《电器电子产品有害物质限制使用达标管理目录(第一批)》,要求自公告之日起一年后施行。
因此,自2019年3月12日起,纳入目录的产品,其有害物质含量应符合电器电子产品有害物质限制使用限量要求等相关标准,并纳入电器电子产品有害物质限制使用合格评定制度管理范围。
7、中国RoHS达标管理目录(第一批)包括哪些产品?限量要求是否有例外?
达标管理目录(第一批)包含12类产品:电冰箱、空气调节器、洗衣机、电热水器、打印机、复印机、传真机、电视机、监视器、微型计算机、移动通信手持机、电话单机。
上述产品中铅、汞、镉、六价铬、多溴联苯和多溴二苯醚的含量应符合相关限量要求。考虑到当前的技术水平,对于目录内产品同时也制定了《达标管理目录限用物质应用例外清单》,列入该清单的应用可暂不按有害物质限量要求执行。
8、中国RoHS与欧盟RoHS针对金属镀层中六价铬含量的测试方法有什么不同?
欧盟RoHS的检测方法一直在不断更新,目前针对金属镀层中六价铬含量的测试标准已更新为IEC 62321-7-1:2015,其取代了旧版的IEC 62321:2008 Annex B标准中金属镀层中六价铬含量的测试内容。新标准中取消了点测试,并取消了以“阳性/阴性”对测试结果的定性描述,而是以测试数据呈现定量结果,单位为μg/cm2。而中国RoHS的检测方法目前参考的是GB/T 26125-2011,等同于IEC 62321:2008标准。